据教育部网站消息,近日,教育部印发义务教育课程方案和语文等16个课程标准(2022年版)。新修订的义务教育课程以习近平新时代中国特色社会主义思想为指导,落实立德树人根本任务,强调育人为本,依据“有理想、有本领、有担当”时代新人培养要求,明确了义务教育阶段培养目标。
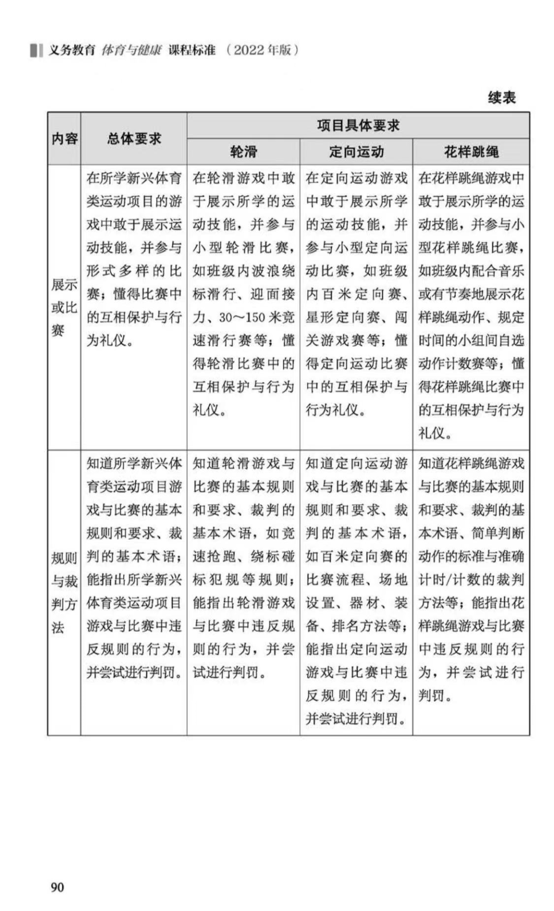
轮滑被列入《义务教育体育与健康课程标准(2022年版)》课程内容!以下为《义务教育体育与健康课程标准(2022年版)》中部分有关内容节选,了解更多内容请点击“阅读原文”。
注:图片转自中华人民共和国教育部网站
免责声明:图文来自于网络,是出于传递更多信息目的,仅代表作者观点,如有侵犯您的权益,请联系我们及时删除。

合作加盟
wanboshi365
全国咨询热线
18611570377 010-57166767